1. 设备简介
本系统采用应变式原理的测力传感器配合专用夹具测量电芯的膨胀力,并将测力传感器的模拟信号通过 A/D 转换成数字信号后将数据保存在数据采集设备,PC 端可随时经由以太网路实时取得数据采集设备的测力资料,并对资料进行监测、统计、备份保存等处理。

2. 设备技术参数
2.1 设备功能
本设备选用不同的配件可实现软包及铝壳电池的内压及膨胀力测试。在膨胀力测试过程中选用不同规格的压力传感器,不同尺寸的夹具,结合压力上夹具设备能够满足铝壳电 芯膨胀力测试需求。
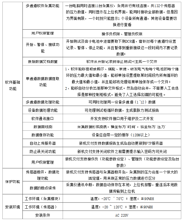
2.2 设备技术参数



3. 设备硬件说明
3.1 产品外观及尺寸
3.1.1 产品外观

3.1.1 产品尺寸

3.2 设备配置:

3.3 设备安装要求:

4 采集仪软件使用说明
4.1 快速配置步骤
采集仪启动后,自动进入主称重界面,显示 8 路膨胀力测量值和操作菜单

4.2 网络通讯配置
膨胀力采集仪是通过以太网方式传输压力数据到电脑上的上位机软件,因此首先需要 配置采集仪和 上位机之间的网络通讯参数。在采集仪主界面上点击 【网络配置】 按钮后,进入采集仪的网络配 置菜单

需要配置的参数如下:
设备 IP 地址 :膨胀力采集仪设备自身的 IP 地址(需要跟上位机电脑的 ip 地址同一个网
段﴿
子网掩码: 膨胀力采集仪设备自身的子网掩码(需要跟上位机电脑的子网掩码一致﴿
MAC 地址:膨胀力采集仪设备自身的 MAC 地址,每台设备有唯一的地址(出厂时候已
经配置成 不同 MAC 了,因此一般情况下不需要手工设置﴿
服务器 IP 地址: 上位机软件所在电脑的 ip 地址(需要能够在上位机电脑上 ping 通设备
ip 地址﴿
配置完成后,点击保存,采集仪设备会自动重启软件,大约 5 秒后,软件
启动完成.
点击退出,则不保存网络参数。
4.2.1 验证上位机和采集仪通讯成功
1. 可以通过在采集仪主界面的右下方有一个网络连接图标
未连接图标如下

网络已经连接成功

4.3 配置采集参数
在主界面点击【系统参数】,进入系统参数界面


采集间隔:设置采集仪每隔多少秒,采集一次所有通道的压力数据
测力单位:设置主界面上压力的显示单位。
设备编号:每台采集仪都有一个唯一的设备编号,上位机用这个编号来区分是那台设备, 这个 编号是出厂时候内置的只读参数,不能修改。 软件版本:采集仪的软件版本号和 软件发布时间。也是只读的,不能被修改。
4.4 测力标定
采集仪在使用前需要对每一路压力值进行标定,目前支持砝码标定和非砝码标定两种标 定方式,在 主界面点击【测力标定】按钮,进入测力标定界面


在测力标定通道选择界面,选择要标定的通道编号。
4.4.1 非砝码标定

灵敏度: 传感器的灵敏度 ,单位是﴾mv/v﴿,需填写传感器的实际灵敏度 传感器满量程:传感器的满量程,需填写传感器的实际满量程。
内码值:只读,用来调试查看当前仪表转换后的内码,点击保存后,完成非砝码标定。
4.5 时间校准
在仪表和上位机软件连通后,仪表的时间会自动跟电脑的时间同步,这里一般不需要单 独去设置仪 表的时间,除非没有连接上位机软件,才需要手工去设置仪表的系统时间。在主界面上点击【时间 设置】


4.6 清零
在这个界面可以单独对每一路传感器清零


4.7 导出数据
在检查到有 u 盘插入后,仪表会自动把每次采集的数据保存到 u 盘里面,但是再拨出 U 盘之前需要先 点击导出按键,否则容易丢失数据。导出按键需要在底部导航图标上用手指 向左滑动。


点击导出数据按钮后,仪表会在导出数据结束后弹出导出结果提示。必须在弹出成功结果后,才能 拨出 U 盘

4.8 调试功能
设备在调试阶段,会产生大量的采集数据,但是在上位机软件没有打开的情况下,是会缓存到设备 内部的 sd 卡里面的,所以在打开上位机软件后,会依次上传缓存到 sd 卡中的历史数据,这个时候在 上位机软件上显示的压力值跟仪表上显示的值会不一样,可以选择清空这些历史数据。这样上位机 软件就可以显示最新的采集数据了。

5. 上位机软件使用说明
5.1 软件安装说明
安装步骤
1. 解压《电池膨胀力测试系统.zip》

2. 进入解压后的电池力膨胀软件目录,运行《电池膨胀力测试系统.exe》

3. 建立一个桌面快捷方式

4. 双击运行《电池膨胀力测试系统》就可以运行该程序,首次运行软件,windows 系统会弹出是否允许软件访问网络的界面,则按下图勾选:

5.2 软件配置

5.2.1 添加设备
首次解压运行软件后,如果没有添加过设备,则需要添加设备。否则左侧的设备栏是空白。

在左侧设备栏中的空白处点击右键后,则会弹出操作菜单。选择【添加设备】后,软件会弹出【设 备配置】对话框。

我们需要输入用来识别设备的【设备编号】和设备的【自定义名称】设备编号: 查看采集仪上【系统参数】界面上的设备编号,填写到这里

设备名称: 为了便于用户区分是那台设备,可以为设备取一个易于记住的名称
设备的编号就相当于人的身份证号码,设备名称就相当于人的名字。
添加设备完成后,在左侧的设备栏就可以看到新增的设备

5.2.2 示例配置
下面是最简单的采集仪表和电脑直接连接的的配置示例,您可以按照这种方式来配置您的电脑和仪 表上的网络参数。
1. 配置电脑的 ip 设置为 10.10.10.3 子网掩码配置为 255.255.0.0选择【控制面板】‐>【网络和 Internet】‐>【网络连接】后,找到需要连接到采集仪的网卡,鼠标 右键点击后,弹出菜单,点击菜单最后一项【属性】。

1. 配置电脑的 ip 设置为 10.10.10.3 子网掩码配置为 255.255.0.0选择【控制面板】‐>【网络和 Internet】‐>【网络连接】后,找到需要连接到采集仪的网卡,鼠标 右键点击后,弹出菜单,点击菜单最后一项【属性】。

点击属性后,双击选择【Internet 协议版本 4(TCP/IPV4﴿】,进行 ip 地址的配置。

2. 配置采集仪表上的 ip 地址和服务器地址在仪表上主界面点击【网络配置】进入网络配置界面,按下图配置仪表参数,其中MAC 地址不需 要用户去输入,出厂的时候就是自动生成好了的。设置完成后,点击保存就可以了,如果您拿到的 仪表网络已经是按如图配置过的了,就不需要再配置了,点击【退出】即可。

3. 仪表和电脑软件连接成功后,左侧的设备图标会亮起,如下图所示。

5.3 软件使用
5.3.1 压力数据实时查看
当所有的设备连接成功后,可以在左侧的设备栏,选择要查看的设备。

5.3.1.1 压力通道设置
可以对每个设备的每个通道进行配置,可以配置其上下限压力报警参数,通道名称等参数
通道名称: 可以为每个通道取一个容易识别的名字
最小阀值:就是压力下超限阀值
最大阀值:就是压力上超限阀值超出了最大或者最小阀值后,在通道界面上,会产生对应 的报警提示。

5.3.1.2 通道压力数据暂停、恢复存储
设备的每一路压力通道的数据,可以配置为暂停存储,点击通道界面上的,暂停按键后,通道进入 暂停接收状态

5.3.1.3 通道压力数据实时波形用鼠标对某个通道双击后,就切换此通道的压力数据以实时波形的方式实现,在波形图上有上下超 限的指示线!,双击波形视图的标题栏后,又切换到数据视图界面。
5.3.2 历史压力数据查询在顶部导航菜单上点击【记录查询】按钮后,进入历史压力数据查询界面

5.3.2 历史压力数据查询在顶部导航菜单上点击【记录查询】按钮后,进入历史压力数据查询界面。

这里对历史查询也是按设备和通道来查询的。
1. 首先需要在左侧的设备栏选择需要查询的设备。
2. 然后再选择右侧的通道选择框,支持选择单个和多个通道。
3. 选择需要查询的历史数据的开始时间和结束时间
4. 点击查询按钮

上图是测试设备 1,2 通道的 2019/5/10 到 2019/5/21 号的历史数据
5.3.2.1 历史数据导出
软件还支持将查询后的结果导出为 csv 数据,点击导出数据后,输入导出的文件名称和路径后,就 导出为 csv 文件格式的数据了

5.3.2.2 曲线操作工具查询后的历史数据,可以通过鼠标操作来缩放和移动,点击【启用测量工具】按钮后,还可以鼠标 实时跟踪和测量当前位置的数据的时间和压力值鼠标按住右键后拖动就是平移曲线鼠标中间滚轮上下滚动是对曲线进行放大和缩小该局部区域进行放大鼠标左键选中某个区域后,对
5.3.3 生成订单电芯压力测试报表该功能是根据客户的具体业务来定制的,如果您的业务相关数据不是下面描述的方式,请不要使用该功能。客户会将每个测试订单相关的电芯编号、测试温度、以及电芯对应的压力设备和通道号记录到一个 叫做【压力状态表】的文件中,软件支持自动分析压力状态表中的订单,以及该订单下的所有电芯 编号,根据电芯编号,自动匹配充放电控制柜的充放电文件,该文件中记录的多个充放电循环,软 件会分析出每个充电和放电的时间段,然后将查找每个循环中充电阶段的最大压力值和放电阶段的 最小压力值,最后生成压力测试报告。
操作步骤:
选择充放电控制柜文件所在的目录,该目录下必须存在《压力状态表.xlsm》文件

选择完控制柜目录后,软件就会自动分析该目录下的《压力状态表.xlsm》文件。并自动列出所有 的订单,点击订单对应的生成报告按钮,就出现在订单所在的目录下
生成压力测试报告。

压力状态表:

充放电控制柜数据

压力测试报告

3.4 常见错误提示信息
1. 设备和上位机软件网络连接不成功【通讯故障】 可以在左侧的设备栏看到设备的连接图标上有 一个[x]标志,表示该设备未连接到电脑,右侧每个通道上会显示【通
讯故障】

检查仪表上的设备编号和软件中添加的设备编号是否一致,上位机的日志也可以提示
软件启动
2. 某个压力通道未连接压力传感器

3. 通道暂停
6. 设备维护保养
6.1 设备检查及保养:
●定期对仪器进行保养维护,每周应对设备进行一次基本检查每月应进行一次对仪器的全面保养。在日常工作过程中我们对设备外观的清洁尤为重要,要经常对设备进行除尘处理,可用干布拭擦,毛巾掸刷,软毛刷刷。使用前注意观察传感器的外观是否破损,仪器要放置在合适的环境中,最好干燥、清洁、防晒、防干扰的环境中。仪器取放时需小心谨慎,避免摔碰造成损坏。每一个通道的航空插头是否正常接入,设备安装有无松动并检查电源状态。
●应经常检查该设备使用和存放环境的状况,必要时适当采取防尘、调温、去湿、防
腐蚀、防虫、防震等相应措施。
●所有仪器应定期进行强制检定、自检,通过检定/校准或其他方式表明有缺陷时,
应立即停止使用,修复后方可投入使用。
6.2 使用注意事项:
●监测仪器设备在使用前应建立相应的操作规程、使用规定,并放置在仪器设备附近,便于使用;应明确使用和保管、维护责任人,操作人员必须经培训考核合格后
方可上岗操作。
●对涉及安全的仪器设备,操作时应有必要的隔离措施和警示标志;根据不同仪器的特点制定维护人员和维护周期,进行定期的检修,并做好相关记录。
●操作人员应严格遵守操作规程,严禁超负荷使用;使用人员需掌握仪器的结构、原理、操作流程和注意事项等,避免由于误操作给仪器带来的损害。仪器要放置在合适的环境中,最好干燥、清洁、防晒、防干扰的环境中;仪器取放时,需小心谨慎,避免摔碰造成损坏。
●监测仪器的维护与保养是传感器工作的重要组成部分,对于设备我们不可轻易拆卸,搞好仪器的保养与维护,关系到仪器的完好率、使用率,关系到监测成功率。我们在实际操作中,必须掌握设备仪器维护与保养的一般知识,做好相关的维护保养工作。